Department of Tourism
  • ภาษาไทย
    • English
  • Sign inสมัครสมาชิก
  • Member loginเข้าสู่ระบบ
  • Like us
  • หน้าหลัก
  • เกี่ยวกับเรา
    • ประวัติสำนักงาน
    • อำนาจหน้าที่
    • โครงสร้างองค์กร
    • ผู้บริหาร
    • วิสัยทัศน์ พันธกิจและยุทธศาสตร์
  • หน่วยงานภายใน
    • สำนักงานเลขานุการกรม
    • กองทะเบียนธุรกิจนำเที่ยวและมัคคุเทศก์
    • กองพัฒนาแหล่งท่องเที่ยว
    • กองพัฒนาบริการท่องเที่ยว
    • กองกิจการภาพยนตร์และวีดิทัศน์ต่างประเทศ
    • กองพัฒนามาตรฐานบุคลากรด้านการท่องเที่ยว
    • ศูนย์เทคโนโลยีสารสนเทศ
    • กลุ่มพัฒนาระบบบริหาร
    • กลุ่มงานคุ้มครองจริยธรรม
    • กลุ่มตรวจสอบภายใน
  • ฐานข้อมูล
    • ระบบฐานข้อมูลแหล่งท่องเที่ยว
    • Long Stay
    • Home Stay
    • ระบบฐานข้อมูลน้ำพุร้อน
  • สถิติ
    • สถิตินักท่องเที่ยว
    • สรุปสถานการณ์นักท่องเที่ยวชาวต่างชาติ
    • สถิติการถ่ายทำภาพยนตร์
    • สถิติผู้เดินทาง เข้า-ออก ด่านสุวรรณภูมีและด่านดอนเมือง รายวัน
  • ตรวจสอบบริษัทนำเที่ยวและมัคคุเทศก์
  • คำถามที่พบบ่อย
  • กองพัฒนาบริการท่องเที่ยว
หน้าแรก »   กองพัฒนาบริการท่องเที่ยว »   การตรวจประเมินและรับรองมาตรฐาน »   กระบวนการตรวจประเมินและรับรอง
  • หน้าแรก
  • เกี่ยวกับกองพัฒนาบริการท่องเที่ยว
    • ประวัติองค์กร
    • ภารกิจองค์กร
    • โครงสร้างองค์กร
    • ผู้บริหาร
  • มาตรฐานการท่องเที่ยว
    • มาตรฐานที่พัก
    • มาตรฐานการบริการด้านการท่องเที่ยว
    • มาตรฐานแหล่งท่องเที่ยว
    • มาตรฐานกิจกรรมด้านการท่องเที่ยว
    • มาตรฐานทะเบียนธุรกิจนำเที่ยว
    • มาตรฐานอาเซียน
    • Tourism Services Standard
    • ยกเลิกมาตรฐานบริการท่องเที่ยว
    • มาตรฐานและสถานประกอบการ
  • คู่มือ การประเมินมาตรฐานคุณภาพ แหล่งท่องเที่ยว
  • คู่มือการนำรถยนต์ส่วนบุคคลมาใช้ขับขี่ในประเทศไทย‏
  • การตรวจประเมินและรับรองมาตรฐาน
    • กระบวนการตรวจประเมินและรับรอง
    • ขั้นตอนและการรับสมัคร
  • การส่งเสริมและพัฒนาการท่องเที่ยว
  • การพัฒนาบุคลากรด้านการท่องเที่ยว
    • แผนการดำเนินการ
  • ห้องสมุดสำนักพัฒนาบริการท่องเที่ยว
    • กฎหมาย พรบ. ที่เกี่ยวข้อง
    • มาตรฐาน
    • งานวิชาการ
    • เอกสารฝึกอบรม
  • เว็ปไซต์ที่เกี่ยวข้อง
  • ดาวน์โหลด
    • แบบคำขอตรวจประเมิน
    • มาตรฐานต่างๆ
    • ใบสมัครรับการตรวจประเมิน
    • ใบสมัครฝึกอบรม
    • งานมอบตรา
  • ติดต่อกองพัฒนาบริการท่องเที่ยว
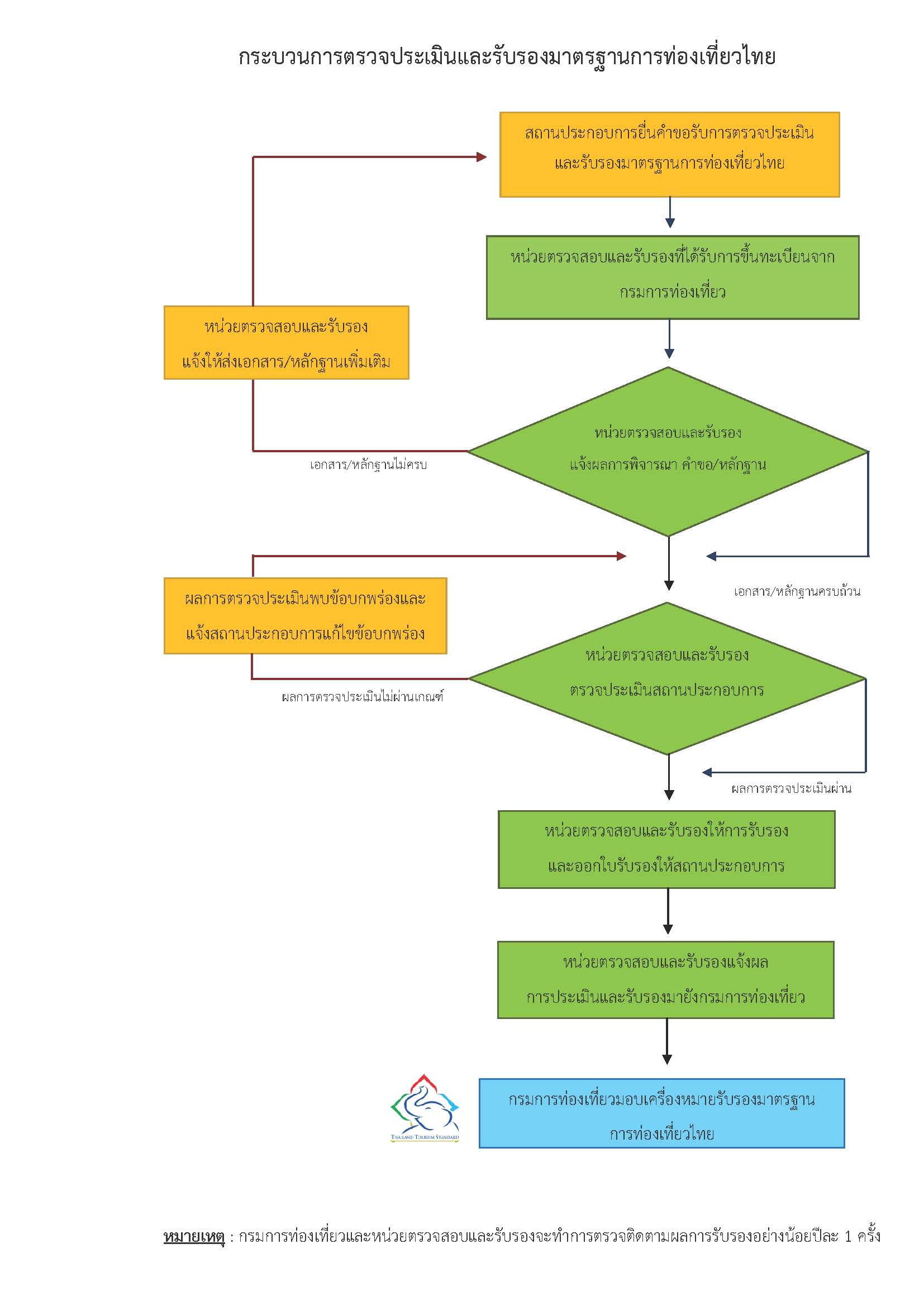
กระบวนการตรวจประเมินและรับรอง


วันที่ประกาศ 21 ส.ค. 2558
ดาวน์โหลดไฟล์เอกสาร

สงวนลิขสิทธิ์ 2549 กรมการท่องเที่ยว (Department of Tourism)
สนามกีฬาแห่งชาติ ถนนพระรามที่ 1 แขวงวังใหม่ เขตปทุมวัน กรุงเทพฯ 10330
โทร.0-2219-4010 ต่อ 800, แฟกซ์ 0-2216-6906, อีเมล : [email protected]
ติดต่อ | ข่าวประกาศรับสมัครงาน | แผนผังเว็บไซต์
© Copyrights 2011. All Rights Reserved.